前言
《武装突袭:重铸者》进入开了 ACE Mod(高级医疗模组)的服务器,不知道咋救队友、自己受伤了手忙脚乱?这份汉化版 ACE 医疗救治流程来了!不管是单兵自我急救、队友快速互救,还是专业医疗兵的进阶救治,从止血包扎、骨折固定到心肺复苏、输血复苏,一步步讲得明明白白,没有复杂术语,萌新也能轻松看懂,战场再也不怕因为不会医疗眼睁睁看着队友躺板板了。
所有内容均来自 ACE 官方医疗流程,本文仅做汉化分享。
原文链接:https://anvil.acemod.org/components/medical/
使用翻译软件+人工校对,可能纯在错漏,欢迎指正。
如果需要高清原图请私信或留言邮箱。
基础治疗、使用医疗箱治愈伤口
适用仅添加了基础 ACE 模组的服务器参考。
![图片[1]-武装突袭 Arma Reforger ACE 医疗模组救治全流程汉化攻略-芝士无限](https://izhishi.net/wp-content/uploads/4357f78a7120260121165246-scaled.png)
![图片[2]-武装突袭 Arma Reforger ACE 医疗模组救治全流程汉化攻略-芝士无限](https://izhishi.net/wp-content/uploads/c268f47e7120260121165246-scaled.png)
ACE 高级医疗(不含呼吸系统、药物过量)
适用添加了进阶 ACE 模组的服务器参考。
![图片[3]-武装突袭 Arma Reforger ACE 医疗模组救治全流程汉化攻略-芝士无限](https://izhishi.net/wp-content/uploads/67a6f9c53820260121165448-scaled.png)
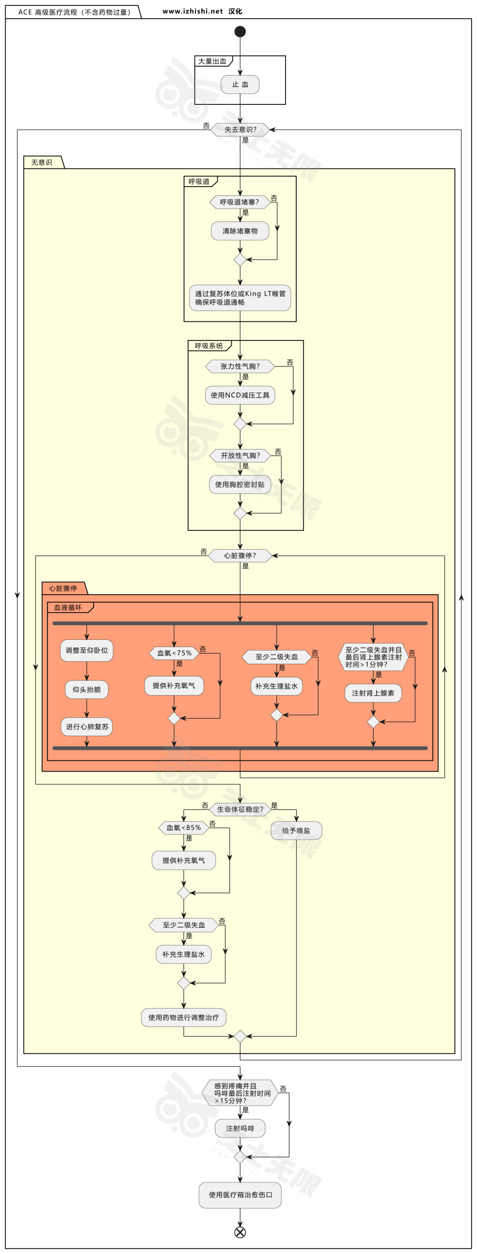
ACE 高级医疗流程(不含药物过量)
适用添加了高阶 ACE 模组的服务器参考。
![图片[4]-武装突袭 Arma Reforger ACE 医疗模组救治全流程汉化攻略-芝士无限](https://izhishi.net/wp-content/uploads/7c0841655c20260121165616-scaled.png)
© 版权声明
1本站部分内容来源于网络,仅供学习与参考,如有侵权,请联系站长进行处理。
2本站一切资源不代表本站立场,并不代表本站赞同其观点和对其真实性负责。
3本站一律禁止以任何方式发布或转载任何违法的相关信息,访客发现请向站长举报。
4本站资源大多存储在云盘,如发现链接失效,请联系我们,我们会第一时间更新。
5本站原创性内容遵循 CC BY-NC-SA 4.0 协议。
2本站一切资源不代表本站立场,并不代表本站赞同其观点和对其真实性负责。
3本站一律禁止以任何方式发布或转载任何违法的相关信息,访客发现请向站长举报。
4本站资源大多存储在云盘,如发现链接失效,请联系我们,我们会第一时间更新。
5本站原创性内容遵循 CC BY-NC-SA 4.0 协议。
THE END









暂无评论内容